1.招标条件
本招标项目沈海高速公����� �������Ƴ����������� �������Ƴ����������� �������Ƴ����������� �������Ƴ�������路熊岳服务区及互通立交改扩建工程(以下简称“本����� �������Ƴ������������ �������Ƴ������������ �������Ƴ����������� �������Ƴ�������项目”)已由 辽宁省发展和����� �������Ƴ������������ �������Ƴ������������ �������Ƴ������������ �������Ƴ�������改革委员会 以 《省发展改革����� �������Ƴ������������ �������Ƴ������������ �������Ƴ������������ �������Ƴ�������委关于沈海高速公路熊岳服务区及互通立交改扩����� �������Ƴ������������ �������Ƴ������������ �������Ƴ����������� �������Ƴ�������建工程项目核准的批复》(辽发改����� �������Ƴ������������ �������Ƴ������������ �������Ƴ������������ �������Ƴ�������交通[2024]401号����� �������Ƴ������������ �������Ƴ������������ �������Ƴ������������ �������Ƴ�������) 批准,初步设计已由 辽宁省交通运����� �������Ƴ����������� �������Ƴ������������ �������Ƴ������������ �������Ƴ�������输厅 以 《辽宁省交通运输厅关于沈����� �������Ƴ������������ �������Ƴ������������ �������Ƴ������������ �������Ƴ������海高速公路熊岳服务区及互通立交改扩建工程初步设����� �������Ƴ������������ �������Ƴ����������� �������Ƴ������������ �������Ƴ������计的审查意见》(辽交公路[2024]228号) ����� �������Ƴ������������ �������Ƴ������������ �������Ƴ������������ �������Ƴ�������批准,建设资金来自 企业投资100% ����� �������Ƴ������������ �������Ƴ������������ �������Ƴ����������� �������Ƴ�������。招标人为 辽宁省交通建设管理有限责任公司 ����� �������Ƴ������������ �������Ƴ������������ �������Ƴ������������ �������Ƴ�������。项目已具备招标条件,现对本项目(不含综合楼����� �������Ƴ������������ �������Ƴ������������ �������Ƴ������������ �������Ƴ�������)的设计施工总承包进行公开招标����� �������Ƴ����������� �������Ƴ����������� �������Ƴ������������ �������Ƴ�������。
2.项目概况及招标范围����� �������Ƴ������������ �������Ƴ����������� �������Ƴ������������ �������Ƴ�������
2.1项目概况
沈海高速公路熊岳服务区����� �������Ƴ����������� �������Ƴ����������� �������Ƴ������������ �������Ƴ�������及互通立交改扩建工程(本项目)位于营口市鲅鱼圈南����� �������Ƴ������������ �������Ƴ������������ �������Ƴ����������� �������Ƴ�������侧,沈海高速起点桩号为K200+556,终点桩����� �������Ƴ����������� �������Ƴ������������ �������Ƴ������������ �������Ƴ������号为K204+131,长3.5����� �������Ƴ������������ �������Ƴ������������ �������Ƴ������������ �������Ƴ�������75公里。本项目互通立交形式为简易双喇叭互通����� �������Ƴ������������ �������Ƴ������������ �������Ƴ����������� �������Ƴ������式立体交叉,实现沈海高速与山海����� �������Ƴ����������� �������Ƴ������������ �������Ƴ������������ �������Ƴ�������大道之间的交通流转换。
本项目设置匝道桥上跨沈海高速,收费站出����� �������Ƴ������������ �������Ƴ������������ �������Ƴ����������� �������Ƴ�������口与地方道路山海大道相接,设����� �������Ƴ������������ �������Ƴ������������ �������Ƴ������������ �������Ƴ�������有匝道12条,全长8.981公里,主线桥132米����� �������Ƴ������������ �������Ƴ������������ �������Ƴ������������ �������Ƴ�������/2座,匝道桥1344米/����� �������Ƴ������������ �������Ƴ������������ �������Ƴ������������ �������Ƴ�������9座,移位新建服务区1处,收费站1处。
2.2招标范围及标段划分
(1)施工图勘察设计工作范围包括:互通区����� �������Ƴ������������ �������Ƴ������������ �������Ƴ������������ �������Ƴ������和服务区范围内(不含服务区的大、����� �������Ƴ������������ �������Ƴ������������ �������Ƴ������������ �������Ƴ�������小综合楼)的工程测量和地����� �������Ƴ������������ �������Ƴ������������ �������Ƴ������������ �������Ƴ�������质勘察;互通区和服务区范围内(不含服����� �������Ƴ������������ �������Ƴ������������ �������Ƴ������������ �������Ƴ�������务区的大、小综合楼)路线、路基、路面、桥涵����� �������Ƴ������������ �������Ƴ����������� �������Ƴ������������ �������Ƴ�������、路线交叉、交通安全设施、沿线设施(收费站的管����� �������Ƴ����������� �������Ƴ������������ �������Ƴ������������ �������Ƴ�������理设施及服务区内大、小综合楼以外的服务设����� �������Ƴ������������ �������Ƴ������������ �������Ƴ����������� �������Ƴ�������施、房屋建筑、场区管网、光伏����� �������Ƴ������������ �������Ƴ������������ �������Ƴ������������ �������Ƴ�������发电、储能、充电桩设施、场区10KV以下供配电、����� �������Ƴ������������ �������Ƴ������������ �������Ƴ������������ �������Ƴ�������照明、消防、防雷等)、绿化和环境保护与景观(����� �������Ƴ����������� �������Ƴ������������ �������Ƴ������������ �������Ƴ�������不含综合楼楼前广场、屋顶花园、儿童乐园、宠物乐����� �������Ƴ������������ �������Ƴ����������� �������Ƴ������������ �������Ƴ�������园及二道河两侧景观绿化)、场����� �������Ƴ������������ �������Ƴ������������ �������Ƴ������������ �������Ƴ�������区外连接道路及停车场等工程的施工图设����� �������Ƴ������������ �������Ƴ������������ �������Ƴ������������ �������Ƴ������计、三维信息模型(实现与施工期项目����� �������Ƴ������������ �������Ƴ������������ �������Ƴ������������ �������Ƴ�������管理系统的互联互通);负责上述����� �������Ƴ������������ �������Ƴ������������ �������Ƴ������������ �������Ƴ������设计范围内的预算文件(含算����� �������Ƴ������������ �������Ƴ������������ �������Ƴ������������ �������Ƴ�������量模型、WBS分解、中间量表)、工程量清单、计量����� �������Ƴ������������ �������Ƴ������������ �������Ƴ������������ �������Ƴ�������规则及技术规范的编制;负责征地拆迁和施工阶段的����� �������Ƴ������������ �������Ƴ������������ �������Ƴ������������ �������Ƴ�������配合服务;编制竣工图纸,提供电子版竣工图����� �������Ƴ����������� �������Ƴ������������ �������Ƴ������������ �������Ƴ�������纸,并按发包人要求实现竣工图纸电子化;负责����� �������Ƴ������������ �������Ƴ������������ �������Ƴ������������ �������Ƴ�������项目(含服务区的大、小综合楼)给����� �������Ƴ������������ �������Ƴ������������ �������Ƴ����������� �������Ƴ�������水、排水、供暖、燃气等市政配套����� �������Ƴ������������ �������Ƴ������������ �������Ƴ������������ �������Ƴ������工程介入条件的协调工作,预留接口条件,为综合楼����� �������Ƴ������������ �������Ƴ������������ �������Ƴ������������ �������Ƴ�������外电工程设计提供相应的总图、总体����� �������Ƴ������������ �������Ƴ������������ �������Ƴ������������ �������Ƴ�������管线、综合需求条件等;承担勘察设计总体职责����� �������Ƴ������������ �������Ƴ������������ �������Ƴ������������ �������Ƴ�������,汇总综合楼项目、机电工程的勘����� �������Ƴ������������ �������Ƴ������������ �������Ƴ������������ �������Ƴ�������察设计成果文件,配合发包人����� �������Ƴ������������ �������Ƴ������������ �������Ƴ������������ �������Ƴ�������完成施工图设计报批工作;配合服务����� �������Ƴ������������ �������Ƴ������������ �������Ƴ������������ �������Ƴ�������区综合楼项目完成勘察设计范围内房建工程的报规、����� �������Ƴ����������� �������Ƴ������������ �������Ƴ������������ �������Ƴ�������报建工作,对服务区综合楼项目勘察设计与施����� �������Ƴ����������� �������Ƴ������������ �������Ƴ������������ �������Ƴ�������工予以配合。
(2)施工总承包工作范围包����� �������Ƴ������������ �������Ƴ������������ �������Ƴ������������ �������Ƴ�������括:根据合同文件和本标段施工����� �������Ƴ������������ �������Ƴ������������ �������Ƴ������������ �������Ƴ�������图设计文件,完成标段范围内路基、路面����� �������Ƴ������������ �������Ƴ������������ �������Ƴ����������� �������Ƴ�������、桥涵、路线交叉、交通安全设施、沿线设施(收费站����� �������Ƴ������������ �������Ƴ������������ �������Ƴ������������ �������Ƴ�������的管理设施及服务区内大、小综合楼以外的服务设施����� �������Ƴ������������ �������Ƴ������������ �������Ƴ������������ �������Ƴ�������、房屋建筑、场区管网、光伏发����� �������Ƴ������������ �������Ƴ����������� �������Ƴ������������ �������Ƴ�������电、储能、充电桩设施、场区10KV以下����� �������Ƴ������������ �������Ƴ������������ �������Ƴ����������� �������Ƴ�������供配电、照明、消防、防雷等)、绿化和环境保护与景����� �������Ƴ������������ �������Ƴ������������ �������Ƴ����������� �������Ƴ�������观(不含综合楼楼前广场、屋顶����� �������Ƴ������������ �������Ƴ������������ �������Ƴ������������ �������Ƴ�������花园、儿童乐园、宠物乐园及二道河两����� �������Ƴ����������� �������Ƴ����������� �������Ƴ������������ �������Ƴ�������侧景观绿化)、场区外连接道路及停����� �������Ƴ������������ �������Ƴ������������ �������Ƴ������������ �������Ƴ�������车场等工程的实施、完成及缺陷责任期修复����� �������Ƴ������������ �������Ƴ������������ �������Ƴ������������ �������Ƴ������;对服务区综合楼项目勘察设计与施工予以����� �������Ƴ������������ �������Ƴ������������ �������Ƴ������������ �������Ƴ�������配合。
本项目共划分为1个标段。
2.3计划工期
计划总工期为329日����� �������Ƴ������������ �������Ƴ������������ �������Ƴ������������ �������Ƴ�������历天(2024年11月5日~2025年9����� �������Ƴ������������ �������Ƴ������������ �������Ƴ����������� �������Ƴ�������月30日),具体开工时间以招标人通知为准����� �������Ƴ������������ �������Ƴ������������ �������Ƴ������������ �������Ƴ�������。其中:施工图设计批复不得晚于20����� �������Ƴ������������ �������Ƴ������������ �������Ƴ����������� �������Ƴ�������24年12月5日,工程开工时间不得晚于20����� �������Ƴ������������ �������Ƴ������������ �������Ƴ������������ �������Ƴ�������24年12月10日。缺陷����� �������Ƴ������������ �������Ƴ������������ �������Ƴ������������ �������Ƴ�������责任期:自交工验收合格之日起24个月。
3.投标人资格要求
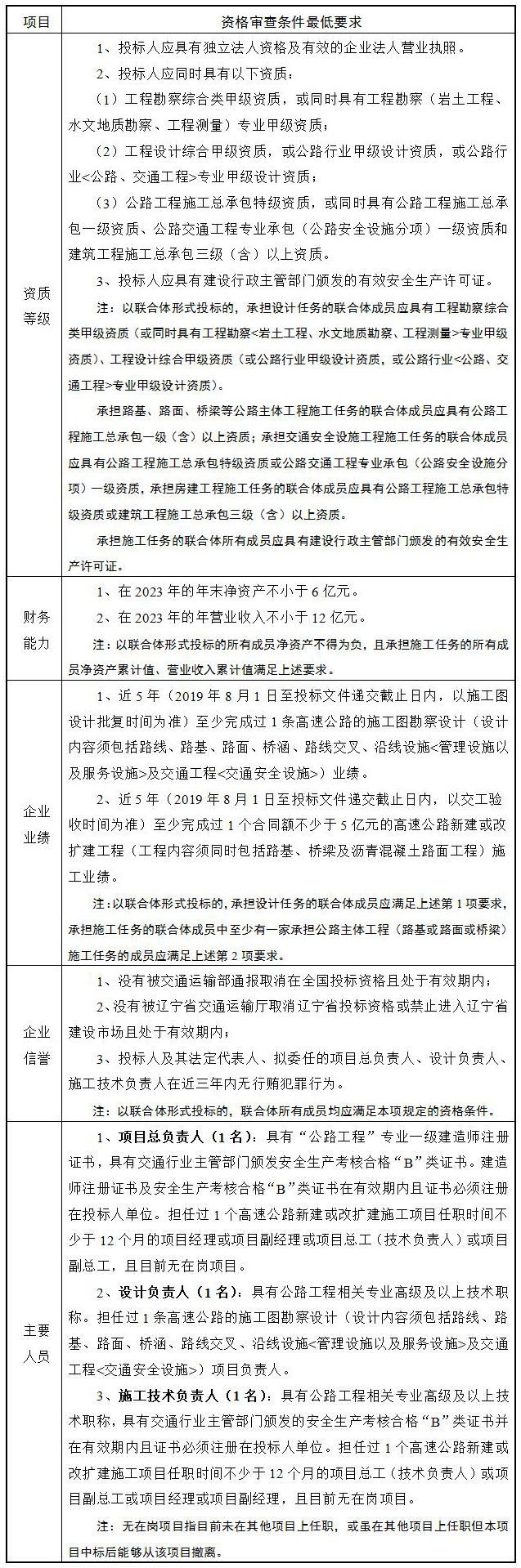
3.1本次招标采用资格后����� �������Ƴ����������� �������Ƴ����������� �������Ƴ������������ �������Ƴ�������审方式,投标人必须同时具备的����� �������Ƴ������������ �������Ƴ������������ �������Ƴ������������ �������Ƴ������资格要求详见下表:

根据《关于发布公路工程����� �������Ƴ������������ �������Ƴ������������ �������Ƴ������������ �������Ƴ������从业企业资质名录的通知》(厅公路字〔2011〕����� �������Ƴ������������ �������Ƴ������������ �������Ƴ����������� �������Ƴ�������114号)要求,投标人如为应通过名录对其资质����� �������Ƴ������������ �������Ƴ������������ �������Ƴ������������ �������Ƴ������条件进行审核的公路施工(设计)企业,则应进入交����� �������Ƴ������������ �������Ƴ������������ �������Ƴ����������� �������Ƴ������通运输部“全国公路建设市场监����� �������Ƴ������������ �������Ƴ������������ �������Ƴ������������ �������Ƴ�������督管理系统(https://hwdms.m����� �������Ƴ������������ �������Ƴ������������ �������Ƴ������������ �������Ƴ�������ot.gov.cn)”中����� �������Ƴ������������ �������Ƴ������������ �������Ƴ������������ �������Ƴ�������的公路工程施工(设计)资质企业名录,且名称����� �������Ƴ������������ �������Ƴ������������ �������Ƴ������������ �������Ƴ�������和资质与该名录中的相应企业名称和资质完全一致。
3.2本次招标接受联合体投标,联合体所����� �������Ƴ������������ �������Ƴ������������ �������Ƴ������������ �������Ƴ�������有成员最多不超过4家,其中承����� �������Ƴ������������ �������Ƴ������������ �������Ƴ������������ �������Ƴ�������担勘察设计任务最多为1家;施工企业作为联合����� �������Ƴ������������ �������Ƴ������������ �������Ƴ������������ �������Ƴ�������体牵头人的,牵头人承担的施工份����� �������Ƴ������������ �������Ƴ������������ �������Ƴ������������ �������Ƴ�������额不得低于联合体其他成员。
3.3与招标人存在利害关����� �������Ƴ������������ �������Ƴ������������ �������Ƴ������������ �������Ƴ�������系可能影响招标公正性的法人、����� �������Ƴ������������ �������Ƴ������������ �������Ƴ������������ �������Ƴ�������其他组织或者个人,不得参加本项目的投标����� �������Ƴ������������ �������Ƴ����������� �������Ƴ������������ �������Ƴ�������;单位负责人为同一人或者存在控股����� �������Ƴ����������� �������Ƴ������������ �������Ƴ������������ �������Ƴ�������、管理关系的不同单位,不得同时参与本����� �������Ƴ������������ �������Ƴ������������ �������Ƴ������������ �������Ƴ�������项目的投标。否则,相关投标均无效。联合体各����� �������Ƴ������������ �������Ƴ����������� �������Ƴ������������ �������Ƴ�������方在本招标项目中以自己名义单独投标或者参加其他����� �������Ƴ������������ �������Ƴ������������ �������Ƴ������������ �������Ƴ�������联合体投标的,相关投标均����� �������Ƴ������������ �������Ƴ������������ �������Ƴ������������ �������Ƴ�������无效。
3.4投标人(联合体投标时指����� �������Ƴ����������� �������Ƴ������������ �������Ƴ������������ �������Ƴ�������联合体所有成员)存在下列不����� �������Ƴ������������ �������Ƴ������������ �������Ƴ����������� �������Ƴ�������良状况或不良信用记录不得参加投标:
(1)被省级及以上交通运输主管部门取����� �������Ƴ������������ �������Ƴ������������ �������Ƴ������������ �������Ƴ������消招标项目所在地的投标资格且处于有效期内的;
(2)被责令停业的,暂扣或吊销执照,或吊销����� �������Ƴ������������ �������Ƴ������������ �������Ƴ������������ �������Ƴ�������资质证书;
(3)进入清算程序,或被宣告破产����� �������Ƴ������������ �������Ƴ������������ �������Ƴ������������ �������Ƴ������,或其他丧失履约能力的情形����� �������Ƴ������������ �������Ƴ������������ �������Ƴ������������ �������Ƴ�������;
(4)在国家企业信用信息����� �������Ƴ������������ �������Ƴ������������ �������Ƴ������������ �������Ƴ�������公示系统(http:/www.gsxt.����� �������Ƴ������������ �������Ƴ������������ �������Ƴ������������ �������Ƴ�������gov.cn/)中被列入����� �������Ƴ������������ �������Ƴ������������ �������Ƴ������������ �������Ƴ������严重违法失信企业名单;
(5)在“信用中国”网站(www.cre����� �������Ƴ������������ �������Ƴ������������ �������Ƴ����������� �������Ƴ�������ditchina.gov.cn)中被����� �������Ƴ������������ �������Ƴ������������ �������Ƴ����������� �������Ƴ������列入失信被执行人名单的;
(6)投标人及其法定代表����� �������Ƴ������������ �������Ƴ������������ �������Ƴ������������ �������Ƴ�������人、拟委任的项目主要人员(����� �������Ƴ������������ �������Ƴ����������� �������Ƴ������������ �������Ƴ�������项目总负责人、设计负责人、施工技术负责人)����� �������Ƴ������������ �������Ƴ������������ �������Ƴ����������� �������Ƴ�������在近三年内有行贿犯罪行为的;
(7)法律法规规定的其他情形。����� �������Ƴ������������ �������Ƴ������������ �������Ƴ������������ �������Ƴ�������
3.5本项目的初步设����� �������Ƴ������������ �������Ƴ������������ �������Ƴ������������ �������Ƴ�������计单位、代建单位、监理单位或以上单位的����� �������Ƴ������������ �������Ƴ������������ �������Ƴ������������ �������Ƴ�������附属单位不得以任何形式参与本项����� �������Ƴ������������ �������Ƴ������������ �������Ƴ����������� �������Ƴ�������目的投标,否则,相关投标均无效����� �������Ƴ������������ �������Ƴ������������ �������Ƴ������������ �������Ƴ�������。
4.招标文件的获取
4.1凡有意参加投标者,请投标人(联合����� �������Ƴ������������ �������Ƴ������������ �������Ƴ������������ �������Ƴ�������体投标时的联合体牵头人)于202����� �������Ƴ������������ �������Ƴ����������� �������Ƴ������������ �������Ƴ�������4年8月28日17:00至2024年9月2日����� �������Ƴ������������ �������Ƴ������������ �������Ƴ������������ �������Ƴ�������23:59,登录“辽宁省����� �������Ƴ������������ �������Ƴ������������ �������Ƴ����������� �������Ƴ�������公共资源交易一张网电子化平台(以下简称“电子����� �������Ƴ������������ �������Ƴ������������ �������Ƴ������������ �������Ƴ�������交易平台”,网址http����� �������Ƴ������������ �������Ƴ������������ �������Ƴ������������ �������Ƴ�������s://www.lnsggzy.com/Epoi����� �������Ƴ������������ �������Ƴ������������ �������Ƴ������������ �������Ƴ�������ntSSO/login/oauth2logi����� �������Ƴ����������� �������Ƴ������������ �������Ƴ������������ �������Ƴ�������n)”进行投标确认,自行免费下载本����� �������Ƴ������������ �������Ƴ����������� �������Ƴ����������� �������Ƴ������次招标全部相关文件。请各投标人及时关注“电����� �������Ƴ������������ �������Ƴ������������ �������Ƴ������������ �������Ƴ�������子交易平台”动态信息,避免影响投����� �������Ƴ������������ �������Ƴ������������ �������Ƴ������������ �������Ƴ������标文件的编制,否则引起的一切后果由����� �������Ƴ������������ �������Ƴ������������ �������Ƴ������������ �������Ƴ������投标人自行承担。
4.2投标人须提交的投标����� �������Ƴ������������ �������Ƴ������������ �������Ƴ������������ �������Ƴ�������保证金金额及相关要求详见招标文件。
5.投标文件的递交及相关事宜
5.1招标人不组织现场踏勘,不召开投标����� �������Ƴ������������ �������Ƴ������������ �������Ƴ������������ �������Ƴ������预备会。投标人在查阅招标文件后如有问����� �������Ƴ������������ �������Ƴ������������ �������Ƴ������������ �������Ƴ�������题,可于规定的时间前将其发送至招标代理����� �������Ƴ������������ �������Ƴ������������ �������Ƴ������������ �������Ƴ�������机构邮箱LNCTZB@163.����� �������Ƴ������������ �������Ƴ����������� �������Ƴ������������ �������Ƴ�������com,由招标人统一解答。
5.2投标文件递交的截止时间(投标截止时间,����� �������Ƴ������������ �������Ƴ����������� �������Ƴ������������ �������Ƴ�������下同)为2024年10月28日09时30分,投标����� �������Ƴ������������ �������Ƴ������������ �������Ƴ������������ �������Ƴ�������人应于投标截止时间前,将加密的电子投标文件上传����� �������Ƴ������������ �������Ƴ����������� �������Ƴ������������ �������Ƴ�������至“电子交易平台”。
5.3投标人使用生成投标文件的CA锁、电脑����� �������Ƴ������������ �������Ƴ������������ �������Ƴ������������ �������Ƴ�������等相关解密设备,完成电子����� �������Ƴ������������ �������Ƴ������������ �������Ƴ����������� �������Ƴ�������投标文件的解密工作。
5.4电子交易相关软件的下载:(1)驱动下载����� �������Ƴ������������ �������Ƴ����������� �������Ƴ������������ �������Ƴ������地址:https://download.bqp����� �������Ƴ������������ �������Ƴ������������ �������Ƴ������������ �������Ƴ�������oint.com/download/down����� �������Ƴ������������ �������Ƴ������������ �������Ƴ������������ �������Ƴ�������loaddetail.html?Source����� �������Ƴ������������ �������Ƴ������������ �������Ƴ������������ �������Ƴ�������From=Ztb&ZtbSof����� �������Ƴ������������ �������Ƴ����������� �������Ƴ������������ �������Ƴ�������tXiaQuCode=021����� �������Ƴ������������ �������Ƴ������������ �������Ƴ����������� �������Ƴ�������5&ZtbSoftType����� �������Ƴ������������ �������Ƴ����������� �������Ƴ������������ �������Ƴ�������=DR
(2)投标工具制作软件下载地址:ht����� �������Ƴ����������� �������Ƴ����������� �������Ƴ������������ �������Ƴ�������tps://download.bqpoint.c����� �������Ƴ������������ �������Ƴ������������ �������Ƴ������������ �������Ƴ�������om/download/downlo����� �������Ƴ������������ �������Ƴ������������ �������Ƴ������������ �������Ƴ�������addetail.html?SourceFr����� �������Ƴ������������ �������Ƴ������������ �������Ƴ������������ �������Ƴ������om=Ztb&ZtbSoftXiaQu����� �������Ƴ������������ �������Ƴ������������ �������Ƴ������������ �������Ƴ�������Code=0209&ZtbSoftT����� �������Ƴ������������ �������Ƴ������������ �������Ƴ������������ �������Ƴ�������ype=tballinclusive����� �������Ƴ������������ �������Ƴ������������ �������Ƴ������������ �������Ƴ�������
(3)投标人操作手册下����� �������Ƴ������������ �������Ƴ������������ �������Ƴ������������ �������Ƴ�������载地址:http://ggzy.����� �������Ƴ������������ �������Ƴ������������ �������Ƴ������������ �������Ƴ�������ln.gov.cn/fwdt/xz����� �������Ƴ������������ �������Ƴ������������ �������Ƴ������������ �������Ƴ�������zx1/gczb/jtgc/scxz/
5.5本次招标采用双信封形式的综合����� �������Ƴ������������ �������Ƴ������������ �������Ƴ������������ �������Ƴ�������评分法,评标办法详见本招标����� �������Ƴ������������ �������Ƴ������������ �������Ƴ������������ �������Ƴ�������公告附件。本招标公告附件在“辽宁省����� �������Ƴ������������ �������Ƴ������������ �������Ƴ������������ �������Ƴ�������交通运输厅门户网站”(http://j����� �������Ƴ������������ �������Ƴ������������ �������Ƴ����������� �������Ƴ�������tt.ln.gov.cn����� �������Ƴ������������ �������Ƴ����������� �������Ƴ������������ �������Ƴ�������)上发布。
6.发布公告的媒介
本次招标公告同时在“����� �������Ƴ������������ �������Ƴ������������ �������Ƴ������������ �������Ƴ�������辽宁省招标投标监管网”(ww����� �������Ƴ������������ �������Ƴ����������� �������Ƴ������������ �������Ƴ�������w.lntb.gov.cn)����� �������Ƴ������������ �������Ƴ������������ �������Ƴ������������ �������Ƴ�������、“辽宁省交通运输厅门户网站”(http����� �������Ƴ������������ �������Ƴ����������� �������Ƴ������������ �������Ƴ�������://jtt.ln.gov.cn)、“中国招����� �������Ƴ������������ �������Ƴ����������� �������Ƴ����������� �������Ƴ�������标投标公共服务平台”(htt����� �������Ƴ������������ �������Ƴ����������� �������Ƴ������������ �������Ƴ�������p://www.cebpubservice.c����� �������Ƴ������������ �������Ƴ������������ �������Ƴ������������ �������Ƴ�������om/)、“辽宁省公共资源交易网”����� �������Ƴ������������ �������Ƴ����������� �������Ƴ������������ �������Ƴ�������(http://ggzy.ln.gov.cn/����� �������Ƴ������������ �������Ƴ������������ �������Ƴ������������ �������Ƴ�������)及“辽宁省交通建设投资集团有限����� �������Ƴ����������� �������Ƴ������������ �������Ƴ����������� �������Ƴ�������责任公司”(http://www.����� �������Ƴ������������ �������Ƴ������������ �������Ƴ������������ �������Ƴ������lnjttz.cn)上发布。����� �������Ƴ������������ �������Ƴ������������ �������Ƴ������������ �������Ƴ�������
潜在投标人或者其他利害关系人如对本����� �������Ƴ������������ �������Ƴ������������ �������Ƴ������������ �������Ƴ������招标文件有异议,可在投标截止时间10日前按照《����� �������Ƴ������������ �������Ƴ������������ �������Ƴ������������ �������Ƴ�������中华人民共和国招标投标法实施条例》中����� �������Ƴ������������ �������Ƴ������������ �������Ƴ������������ �������Ƴ�������的有关规定向招标人提出。
7.联系方式
招标人:辽宁省交通建设����� �������Ƴ������������ �������Ƴ������������ �������Ƴ������������ �������Ƴ������管理有限责任公司
地址:沈阳市和平区砂山街42号
邮政编码:110005
联系人:冯女士、李先生
电话:024-83211962、0����� �������Ƴ������������ �������Ƴ������������ �������Ƴ������������ �������Ƴ�������24-83211960
传真:024-83211966����� �������Ƴ������������ �������Ƴ������������ �������Ƴ������������ �������Ƴ�������
招标代理:辽宁驰通工程管理有限����� �������Ƴ������������ �������Ƴ������������ �������Ƴ����������� �������Ƴ�������公司
地址:辽宁省沈阳市和平区南����� �������Ƴ������������ �������Ƴ����������� �������Ƴ����������� �������Ƴ�������京南街372号写字楼沈阳����� �������Ƴ������������ �������Ƴ������������ �������Ƴ������������ �������Ƴ�������中海广场16层
联系人:韩女士、闫女士
电话:024-22564554
电子邮件:LNCTZB@16����� �������Ƴ������������ �������Ƴ������������ �������Ƴ������������ �������Ƴ�������3.com
监督:辽宁省交通运输厅公����� �������Ƴ������������ �������Ƴ������������ �������Ƴ������������ �������Ƴ�������路处
地址:沈阳市和平区十三纬路19号甲
联系人:赵先生
电话:024-23878036
电子交易平台技术联系����� �������Ƴ������������ �������Ƴ������������ �������Ƴ������������ �������Ƴ�������人:仇先生
电子交易平台技术联系电话:17302����� �������Ƴ������������ �������Ƴ����������� �������Ƴ������������ �������Ƴ�������451921

lnsjtjt@126.com
辽宁省沈阳市和平区丽岛路42-2号
—省属国企—